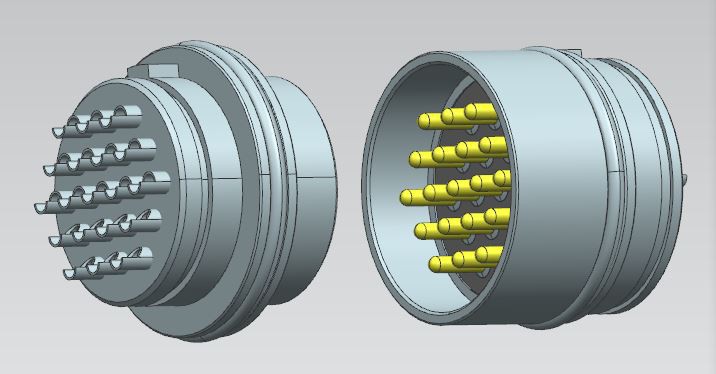
گاہک کے لیے 19 پن کنیکٹر کی 3D ڈرائنگ
ابھی پچھلے ہفتے، ہم نے ایک خصوصی ٹیم تشکیل دی اور آپ کے پروجیکٹ کے مختلف پہلوؤں (پروڈکٹ ٹیکنالوجی، حل، پروڈکشن کے عمل، کوالٹی کنٹرول، اسی طرح کے پروجیکٹ ایکسٹینشنز، وغیرہ) پر بات کرنے کے لیے میٹنگیں کیں۔ چاہے یہ اکیلے پوگو پن کے ذریعے فراہم کیا گیا ہو یا کنیکٹر سلوشنز کے مکمل سیٹ کے طور پر، ہم اس کے مکمل طور پر اہل ہیں۔

گاہک کے لیے 19 پن کنیکٹر کی 3D ڈرائنگ



ہمارے اہل ہونے کی وجہ یہ ہے کہ ہمارے درج ذیل فوائد ہیں:
ہماری کمپنی کا مکمل ڈیزائن اور ترقی، پروڈکشن اور پروسیسنگ، الیکٹروپلاٹنگ، اسمبلی، مواد کو موڑنے سے لے کر سطح کوٹنگ ٹریٹمنٹ تک، نیز حتمی مصنوعات کی اسمبلی، قابل اعتماد جانچ، اور پیکیجنگ کو آزادانہ طور پر مکمل کیا جا سکتا ہے، تیزی سے اور زیادہ مؤثر طریقے سے صارفین کو مصنوعات فراہم کرتا ہے، جس سے پروڈکٹ کی نشوونما کا دور بہت کم ہوتا ہے۔جدید مینوفیکچرنگ آلات کے ساتھ، پیداوار کی تفصیلات سے شروع کرتے ہوئے، ہم ہر پیداواری عمل کو سختی سے کنٹرول کرتے ہیں۔

